./school

-> ..


school final projects -- good examples of the work done in industrial engineering courses


IE5640 repo

data mining monorepo

this contains code for project 1 and 2 as well as all of the homework.

MATH4581 final

stochastics & statistics final project

stochastics final project: does the zipf distribution apply to the number of words in a particular novel?

IE4530 final

manufacturing final project

design, print and assemble a 3d printed part using fusion360, then program it using octopuz have a robot use it to draw a letter.

IE4525 final

logistics & supply chain final project

small project that researched the supply chain of gazprom and how it was impacted by the russian invasion of ukraine.

IE4520 final

stochastic modeling final project

small project that measured queueing times at saxbys, and then use the data to make recommendations.

IE4522 seminar

human machine systems expert seminar

goofy website inspired by the worst sites of the internet to show what bad websites are like

the site, better in another tab

IE4515 final

final "project" for operations research

my man had no idea what he was doing with this class. he didn't even know any ampl, but i taught it to myself anyways

IE4510 final

final project for simulation

arena modeling project

tandypack screenshot

the model i built

IE3425 final

team fortress 2 site

detached sqlite database and frontend for information on competitive tf2 players.

django was a little beyond our skill levels, so we used jupyter notebooks to write code

we used flask when i became a ta to make a fullstack site that actually worked and talked to the database via forms.

the site i made

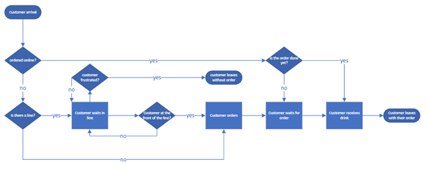
IE2310 final

starbucks optimization

led a group to optimize a starbucks store's layout.

starbucks screenshot

customer flow chart


starbucks screenshot

redesigned layout

GE1502 final

carnival game for expo

carnival game project that incorporated arduino, matlab and autocad.

gameplay footage